wave
Pod
Get Wave AI
Sign In
The Global Financial Stack: A Guide to Modern Payment & Banking Architecture - Ahrvo Network Podcast | Wave AI Podcast Notes
Back to Ahrvo Network Podcast
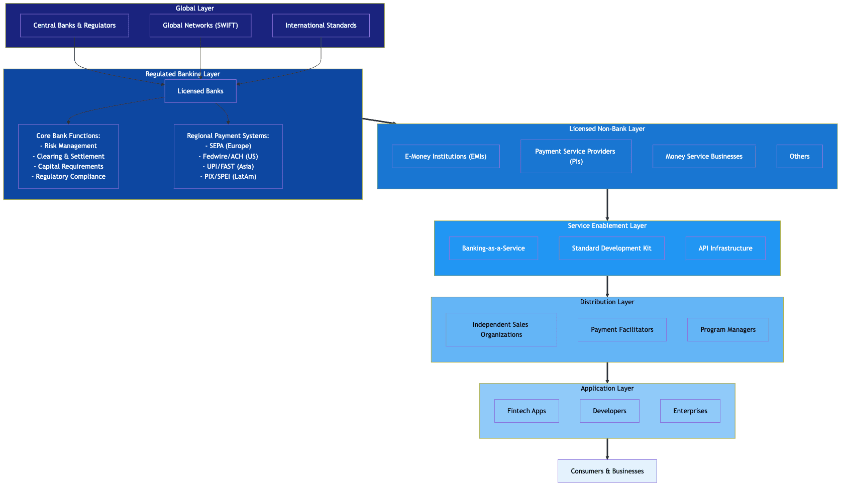
The Global Financial Stack: A Guide to Modern Payment & Banking Architecture
Ahrvo Network Podcast
Wed Dec 18 2024
Sign in to process episode
Loading summary...
No transcript available.
Send to Email